北京梦雨楼论坛官网入口 ,汕头桑拿网蒲友论坛,楼凤阁栖凤楼论坛栖凤楼茶楼论坛永久地址,泻火楼论坛一品楼凤qm楼论坛
English
邮箱登录
ARP
OA系统
文献资源与服务
首 页
所况简介
所况简介
所长致辞
现任领导
两委委员
所务委员
学术委员会
学位评定委员会
机构设置
人才队伍
全体研究组长
智库团队负责人
青年研究员
科学研究
研究单元
科研进展
论文
专著
产业合作
产业合作概况
产业合作动态
专利技术推介
专利信息
软件著作权
资管公司(中科崟康)
研究生教育
博士后
概况
进站
出站
支撑平台
所级公共技术中心
采购管理平台
所级科学数据中心
国家鼠和兔类实验动物资源库
党建文化
组织体系
廉政建设
党群动态
科学普及
科普动态
科普作品
信息公开
信息公开规定
信息公开指南
信息公开目录
信息公开年度报告
预算决算公开
信息公开联系方式
科学研究
研究单元
科研进展
论文
专著
科研进展
您当前的位置 :
首页
>
科学研究
>
科研进展
常兴研究组发现在Th2细胞中lncRNA通过促进翻译调控细胞因子IL4的表达
1月4日,国际学术期刊Journal of Biological Chemistry发表了中国科学院上海营养与健康研究院常兴研究组的研究成果...
2019-01-05
王兰研究组合作发现E蛋白家族成员E2-2通过影响AETFC复合体负性调控白血病发生
12月28日,国际学术期刊Proceedings of the National Academy of Sciences在线发表了中国科学院上海营养与健康研究院王兰研究组与上海交通大学附属瑞金医院孙晓建研究组和美国洛克菲勒大学Robert G. Roeder研究组的合作研究论文...
2018-12-29
林旭研究组在多不饱和脂肪酸与代谢综合征发病风险研究方面取得进展
近日,国际脂质研究领域的权威期刊《脂质研究杂志》(Journal of Lipid Research)在线发表了上海营养与健康研究院林旭研究组的研究论文...
2018-12-25
尹慧勇研究组发现内源性胆固醇酯氧化产物影响胆固醇水平的新机制
12月12日,国际学术期刊Redox Biology在线发表了中国科学院上海营养与健康研究院尹慧勇研究组的最新研究成果...
2018-12-13
陈雁研究组发现细胞内囊泡运输新型调控机制
细胞内囊泡运输对于维持细胞以及机体的多种生理功能必不可少,2013年诺贝尔生理学或医学奖被授予发现囊泡转运机制的三位科学家...
2018-12-01
Andrew Teschendorff研究组开发新的表观遗传通路统计算法“破解”表观全基因组关联分析关键难点
11月30日,国际学术期刊Nature Methods发表了中国科学院上海营养与健康研究院计算生物学研究所Andrew Teschendorff研究组的研究论文...
2018-12-01
陈雁研究组在营养干预糖尿病领域取得系列进展
热量限制(calorie restriction, CR)是目前国际上公认能够改善代谢并延长寿命的最佳手段,但持续的热量限制在实际应用中有一定难度,因此近年来有人提出了间歇性热量限制的概念,即只限制热量一段时间,然后恢复正常进食...
2018-11-21
中国科学家首次揭秘新生造血干细胞在体归巢全过程
中国科学院上海营养与健康研究院潘巍峻研究员带领其研究团队,在国际上首次高清晰解析了体内造血干细胞归巢的完整动态过程,该研究成果于北京时间2018年11月20日凌晨在国际知名学术期刊Nature(《自然》)在线发表...
2018-11-20
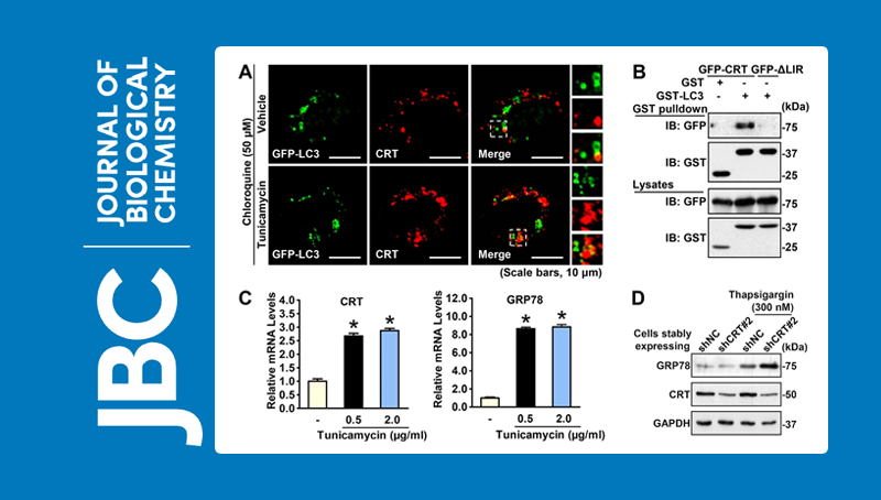
李于研究组发现关键内质网伴侣蛋白协同自噬途径负反馈调节细胞应激反应的新机制
11月14日,国际学术期刊Journal of Biological Chemistry在线发表了中国科学院上海营养与健康研究院李于研究组的研究论文...
2018-11-15
王泽峰研究组构建RNA结合蛋白的剪接调控作用预测模型
基因组研究结果显示,人体内超过90%的基因存在选择性剪接(alternative splicing)。该过程在不同组织以及不同生理阶段受到严格的调控,其失调会导致多种疾病的发生...
2018-11-08
尹慧勇研究组发现乙醛脱氢酶2调控动脉粥样硬化的新机制
2018年10月31日,国际知名学术期刊The?Journal?of?Clinical Investigation在线发表了中国科学院上海生命科学研究院(营养与健康院)尹慧勇研究组的研究论文...
2018-11-01
丁秋蓉研究组合作发现新的调控褐色脂肪组织活性的小分子药物
10月20日,柳叶刀杂志旗下子刊EBioMedicine在线发表了中国科学院上海生命科学研究院(营养与健康院)丁秋蓉研究组和上海中医药大学劳远至研究组的合作研究成果...
2018-10-21
孙宇研究组发现微环境中衰老细胞导致临床治疗抵抗的新机制
2018年10月17日,国际知名学术期刊Nature Communications在线发表了中国科学院上海生命科学研究院(营养与健康研究院)孙宇研究组的最新研究成果...
2018-10-18
韩敬东研究组构建基于癌症基因组学的非组织特异标签的药物重定位新方法
2018年10月9日,国际著名学术期刊Cell Reports(《细胞通讯》)在线发表了中国科学院上海生命科学研究院(营养与健康研究院)计算生物学研究所韩敬东研究组的论文...
2018-10-10
常兴研究组发现RNA剪接基因编辑的新方法
2018年10月5日,国际知名学术期刊《分子细胞》在线发表了中国科学院上海生命科学研究院(营养与健康研究院)常兴研究组的最新研究成果...
2018-10-06
首页
上5页
上一页
21
22
23
24
25
下一页
下5页
尾页
查看更多
Copyright ? 2014- 中国科学院上海营养与健康研究所 版权所有
地址:上海岳阳路319号 邮编:200031
电话:86-21-54920000 传真:86-21-54920078
沪公网安备 31010402008663号
沪ICP备05033115号-77
官方微信