北京梦雨楼论坛官网入口 ,汕头桑拿网蒲友论坛,楼凤阁栖凤楼论坛栖凤楼茶楼论坛永久地址,泻火楼论坛一品楼凤qm楼论坛

科研进展
您当前的位置 :
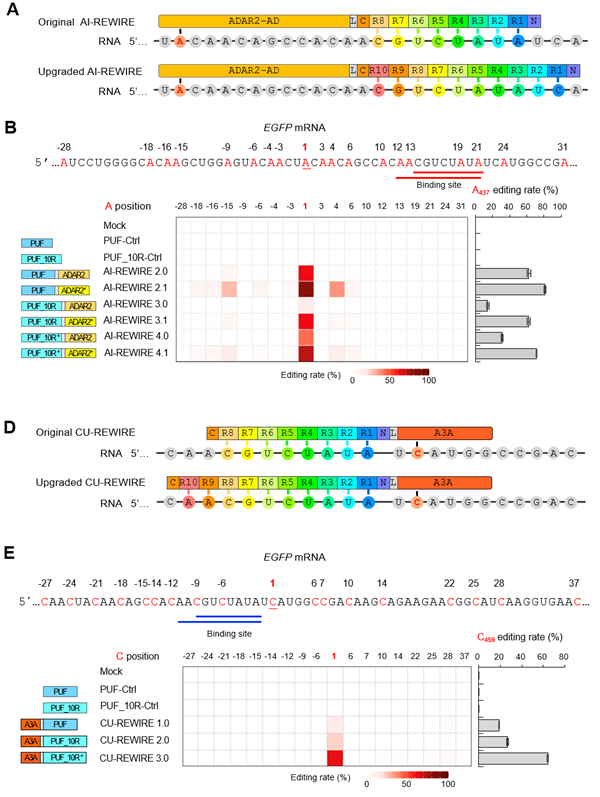
   2022年8月27日,中国科学院上海营养与健康研究所的王泽峰团队在Nucleic Acids Research杂志发表长文“Programmable RNA base editing with a single gRNA-free enzyme”。该研究报道了一种单一组分的新型可编程RNA单碱基编辑系统REWIRE(RNA editing with individual RNA-binding enzyme),可以在人体细胞中实现高达60%-80%的A-to-I或C-to-U编辑。该系统利用一种人源PUF蛋白来靶向识别RNA序列。PUF蛋白包含一个RNA结合域,称为Pumilio同源域或PUF域,这个RNA结合域通常由八套36个氨基酸的重复序列组成。每个重复序列上有三个氨基酸残基在和RNA的结合中起重要作用。通过对可编程PUF结构域的设计和对其长度的优化,该系统可以实现对8-10nt的目标序列精准定位高效编辑靶标的同时降低脱靶效应。

  总体而言,REWIRE提供了一种无需借助gRNA的单一人源蛋白组分RNA单碱基平台,其精确定位、低脱靶效应的特点为生命科学领域的研究带来更多可能。研究者还将REWIRE与已有的基于CRISPER/Cas的REPAIR编辑策略进行综合评比,指出REWIRE在脱靶率相当时的编辑效率具有明显优势,因此未来的应用前景更加广阔。目前,该研究团队也在探索后续转化研究的可能,以期为一些目前临床需求迫切且尚无应对策略的遗传性疾病提供新的治疗思路。

  中国科学院上海营养与健康研究所韩文建博士(现中科院脑科学与智能技术卓越创新中心博士后)与博士研究生黄文娣为该论文的共同第一作者,茅缪伟博士和王泽峰研究员为该论文的共同通讯作者。该研究工作得到了国家自然科学基金委、科技部国家重点研发计划、中科院先导专项、浙江大学上海高等研究院繁星科学基金、上海市科委、博新计划以及上海市超级博士后激励计划等资助。

  文章链接:https://academic.oup.com/nar/advance-article/doi/10.1093/nar/gkac713/6677559?guestAccessKey=e3e1a6d8-ea59-47b8-8d9f-391b33f104ba

  ?

图:REWIRE系统及其优化策略

?

附件: